生命科学-人类基因测序技术
深圳
07 月 20 日 - 07 月 24 日
# 生物学 # 基因工程 # 生物工程 # 生物化学工程

“人类基因组计划”刚开始的时候,2000多名科学家耗时13年,花费38亿美金,终于用第一代基因测序技术在2003年绘制出了第一个人类基因组图谱。到了2017年,人类基因组测序的成本降低到1000美元,测序的时间也缩短至1周。而今天,第四代测序技术只需要几个小时。与此同时,人们也开始开发各种基因编辑工具,基因编辑越来越常见。这一切是怎么发生的?是不是我们就此进入可以“人造人”时代?科学帮我们打造了创造的钥匙,同时也可能是未知的魔盒。
本课题联合华大基因研究院的科研人员,带领学生学习基因相关的基础概念,基因组学的诞生与发展、基因与健康的关系,通过DNA酶切、细菌转化等实验探索世界先进的基因测序技术。并且通过参观我国首个国家级也是世界领先的综合性生物遗传资源国家基因库了解基因工程的前沿发展情况。

科
研
师
资
国家一线科研专家
特邀中国基因行业的奠基者-华大基因生命科学研究院专家指导

前
沿
课
题
前沿课题深度学习
系统学习DNA提取方法、基因测序技术原理;参观我国首个国家级也是世界领先的综合性生物遗传资源基因库

科
研
实
操
亲身体验科研实操
进行DNA 提取、PCR扩增、酶切、凝胶电泳等实验

成
果
应
用
课题科研成果应用
科研成果应用于通过基因测序快速锁定个人病变基因,提前预防和治疗
主要实验

PCR扩增实验

DNA 提取

细菌转化

凝胶电泳实验
PCR 扩增
DNA 提取
细菌转化
凝胶电泳实验
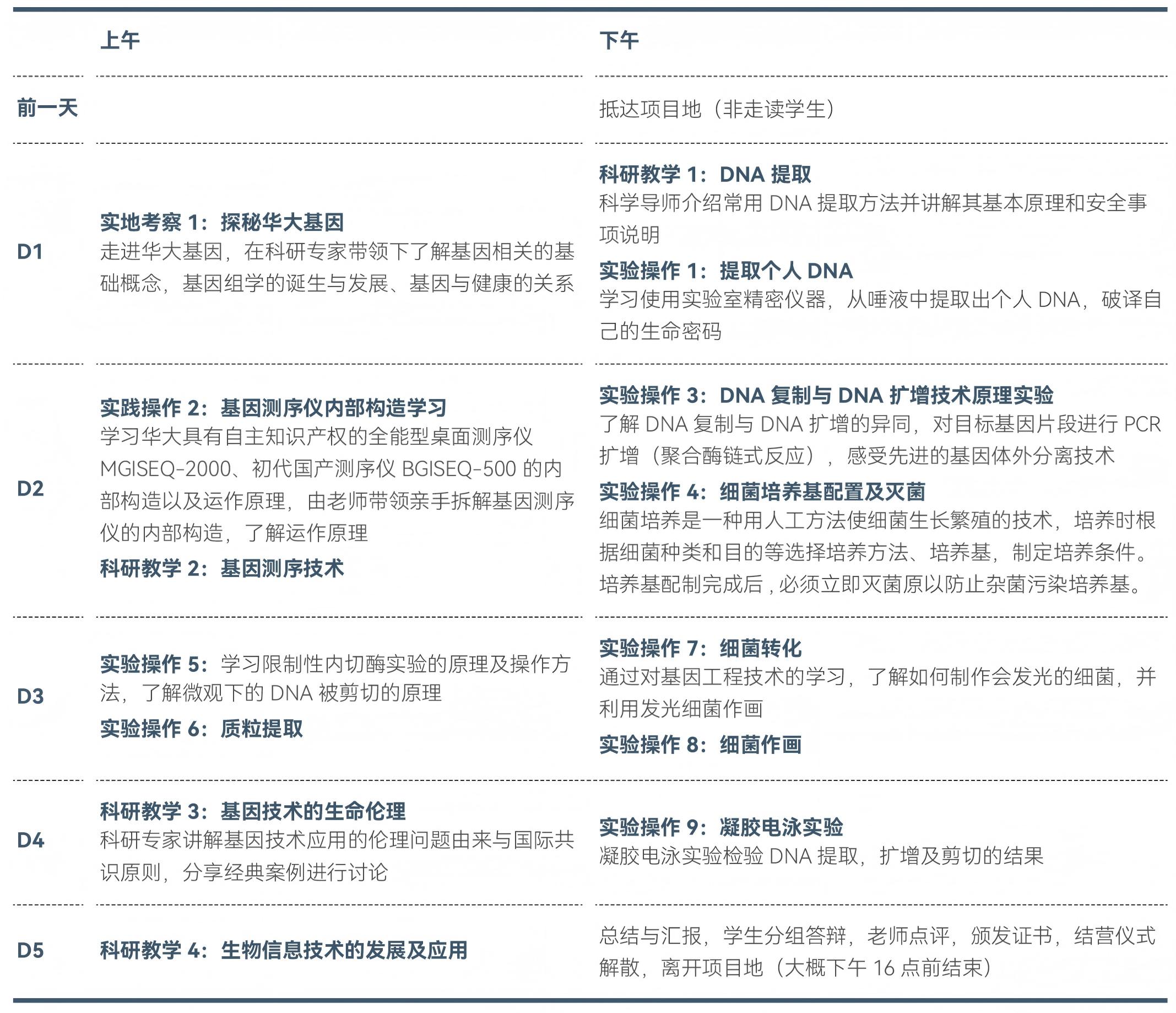
日程表

*日程供参考,可能会根据具体情况调整顺序或微调内容
参考证书展示

ASDAN SCIENCE 证书
UCAS 官方推荐的 ASDAN SCIENCE SHORT COURSES CREDIT

XLAB中国官方结业证书
*证书sample仅为参考,具体证书内容可能会根据当期课程内容微调,以实际发放为准

科研院所证书
*证书sample仅为参考,具体证书内容可能会根据当期课程内容微调,以实际发放为准

ASDAN Research证书
(可选,需完成后续学术产出)

项目感言
-
在XLAB基因编辑实验中,我经历了从实验设计、操作到数据分析的全过程。其中,让我收获最大的环节是实验操作。通过PCR扩增、酶切和连接等步骤,我亲手操作并见证了DNA的重组。这种经历不仅加深了我对基因编辑原理的理解,也让我对生物医学工程领域有了更直观的认识。同时,数据分析环节也锻炼了我的逻辑思维和数据分析能力。
这些收获对我选择目标生物医学工程留学专业有着积极的帮助。首先,我对生物医学工程领域有了更深入的了解,这有助于我选择与我的兴趣和职业规划相符合的专业方向。其次,实验操作和数据分析能力的培养,将在我未来的学术和职业生涯中发挥重要作用。最后,这次实验经历也增强了我解决实际问题的能力,这将有助于我在留学期间更好地适应学习和生活环境。—— 上海市大同中学 张同学

-
本次项目对我最大的惊喜在于体验了我之前从未提升到的实验课程,其中,尤其是在体验纤维素水解实验时,对我的收获最大,因为我了解了很多科研调研的方法,并充分了解了如何应对,实验结果不符合预期。此项目对我未来留学会有较大帮助,因为它帮我扩展了视野,了解了更多专业知识—— 领科教育上海校区 李同学

-
所有实验中让我收获最大的应该是PCR实验,这个实验我之前就听说过但是并没有真正的实操。实验过程中的每一步骤都增进了我对实验原理的了解,同时做实验的过程也增进了我对生物科学的兴趣,由于我本身对生物感兴趣,但是并不确定具体会选哪个专业。这次的经历让我更加明确了将来的目标,同时也对以后的自主学习和探索提供了一些思路。—— 深圳国际交流书院 邓同学

-
最大的收获是在提取和检测DNA的过程中对于不同仪器使用的掌握和了解。例如,在这次活动中,通过对移液枪的反复练习和多次使用,我能够在结营的时候做到能够十分熟练的使用此仪器。还有很多精密的设备如凝胶成像系统、PCR仪等,这次活动给我了能够近距离接触这些仪器和设备,并了解其背后原理的机会。总体而言这次XLAB实验的经历提供给我充分的机会去动手实操,这对于我来说是十分宝贵的经历。—— 香港加拿大国际学校 孙同学

精彩瞬间
为什么选择我们
历史
20+ 年历史,由德国哥廷根大学的 Neher 教授发起,得到德国政府和哥廷根大学大力支持。多年来,XLAB 以高端科研实验为学术核心的课程设计受到广泛青睐。每年,来自欧洲和全球超过10000名学生参与到该项目中。XLAB 在全球各地开设实践中心,旨在让这个独特的理念和教学方式覆盖更多学子,培养未来的科学人才。
XLAB 期望让更多人学习体验到科学的乐趣,鼓励他们探索科学的奥秘,并思考如何运用科学解决人类难题。因此,XLAB 的课题一般不会是简单的物理、化学、生物、医学,更多的是跨学科的前沿课题,如基因工程、医学研究、纳米生物、药物化学、高能物理等。
课题
实验
实验是 XLAB 项目的核心,每个参与者都将有机会进入先进的实验室,在导师的指导下安全地进行系列相关实验和数据分析,并完成实验报告。每天进行 6 个小时以上的科研,这不仅能提升学生的科学知识和逻辑思维,还能锻炼专注力和忍耐力。学生们将有机会亲身体验科研人员的工作内容和状态,并认真思考是否在在未来教育中选择科研方向。
XLAB 的课程设置是独特的,它包含四个关键模块:学科导读与课题思考、科研教学、实验操作、实验数据分析、科研报告撰写。通过四大模块的学习,学生对这个课题就一定会有进一步的思考。所有课程均为小班教学,人数在 10-25 人。
课程
师资
由于 XLAB 的课题和内容均超过高中的教学纲领,且“专”于某个研究领域,因此,项目需要邀请该领域的科研专家进行实验设计与教学。XLAB 中国获得了相关科研机构的学术支持,根据 XLAB 的教学方式与实验要求设计内容,为中国学生提供深度的科研学术体验。
参加 XLAB 项目的学生将获得 2 份权威证书:XLAB 项目参与证书,详细说明实验内容,并由提供学术支持的科研单位导师签名;同学们将完成一份包含实验成果和数据分析的学术报告,并以此申请 UCAS 官方推荐的由英国素质教育发展认证中心 ASDAN 颁发的 30 学时“Science Award”科学奖证书。
证书
科研
对于任何有计划或者正在开展自然科学研究性学习 EPQ 或者科研论文的同学而言,XLAB 都为同学们提供了不可多得的科研场景来践行自己的科研计划,参与动手实践科研中。实验报告可以作为个人科研成果的部分。










